
台灣在12強賽事奪得世界冠軍,成功讓國際看見台灣的棒球實力,也掀起了民眾對棒球的熱潮。這背後,不僅是球員的努力,更離不開體育班的培育體系。體育班作為台灣競技運動的核心制度,透過提供專業訓練與豐富資源,為國家輸送優秀運動人才。許多12強選手皆出身體育班,透過嚴格訓練與完善升學管道,走向國際舞台。
根據111年的教育部統計,從國小到高中階段,共有705校設置體育班,總班級數達1,986個,其中又以國中階段(53.9%)占比最多,且體育班大多都位於雙北地區(25.82%),高雄(13.19%)、台中(11.35%)其次。而體育班的資源也會因地區不同,而有所差異,北部因地域優勢,資源豐富,訓練體系完整,吸引許多選手加入。中、南部則是發展相對穩定,以基礎運動為主,但資源分配仍具挑戰。東部則會因地理與經濟條件受限,資源相較其他區域較於缺乏,訓練設施與師資難以與其他地區相比。
然而,並非所有進入體育班的學生都會持續發展運動專長。截至2021年,體育班總人數約莫四萬人左右。以棒球項目而言,根據教育部體育署以及中華民國學生棒球聯盟的資料統計,從基層棒球參與人數推估,每三千名學生投入,最終僅有一人能踏上職棒舞台,而成為明星球員的更是寥寥無幾。所以多數學生會在學習途中選擇退出,發展屬於自身的個人規劃。
而體育班學生選擇退出體育班,可能並非單一原因,教育制度、學業壓力、專業訓練的負擔及未來規劃不確定性,都是影響因素之一。以下將探討體育班的發展現況與其面臨的挑戰:
1.政府政策方向,使體育班成為運動菁英培育場域
在「奪牌主義」的驅動下,政府將資源與政策大量投入體育班,期望透過體系化的訓練與競技策略,培養出具國際競爭力的運動人才,甚至是世界級的菁英選手。然而,高度集中資源的方式,使體育發展重心偏向少數菁英選手,反而忽略了全民運動的推廣與一般學生的多元發展,導致整體體育環境的發展出現失衡。
2.學習動機低落,使得其無法維持基本學力
體育班的學生需要投入高強度與負荷的專長訓練以及比賽,使得學科學習時間受到擠壓,課業難以兼顧。此外,在各級院校對於體育生的學科錄取門檻相對較低,使部分學生對學業產生倖存心理,缺乏積極學習的動力。再者,許多學生對未來缺乏明確規劃與目標,未能提早思考退役後的職涯發展。同儕氛圍亦是關鍵因素,當多數人專注於運動表現時,學業相對被忽視,進一步削弱學習意願。這些因素交互影響,使部分體育班學生在畢業後面臨競爭力不足的困境,難以適應未來職場或升學挑戰。
3.缺乏第二專長,使得運動員未來發展受限
體育班的教育制度與課程設計長期以來過度聚焦於體育訓練,導致學科課程內容較為淺薄,且缺乏彈性,使學生在學業發展上受到限制。由於大部分課程安排皆以運動訓練為優先,學生難以獲得全面的知識培養,也缺乏學習其他專業技能的機會。此外,運動員的時間管理面臨巨大挑戰,長時間的高強度訓練與頻繁賽事,使其無法投入額外的學習,即使有意提升學業或培養第二專長,也往往因時間不足而無法兼顧。再者,雖然學校設有輔導政策與機制,嘗試著協助學生規劃未來,但實際成效仍有限,特別是在職涯發展與學業銜接方面,仍有許多待改進之處。教育制度與課程設計,過度專注體育訓練,學科課程內容較淺,學校的課程彈性較缺乏。
4.過早接觸訓練,使得身心發育可能造成日後的負擔
過早投入高強度訓練可能對學生的身心發育造成負擔,增加受傷風險與心理壓力。學校應提供「體育教育」,而非將學生視為運動員進行競技訓練。在國民教育階段,學生應具備基本學力與多元發展機會,而非僅追求運動成績。教育體系應調整體育班模式,確保學生獲得均衡學習,避免因過早專業訓練影響個人成長與未來發展。
然而,學生的學習狀況與生涯發展,和其教練的指導方式與管理模式有著密切關聯。而教練的身心狀態也與其教學息息相關。以下將探討教練所處困境與其面臨的問題:
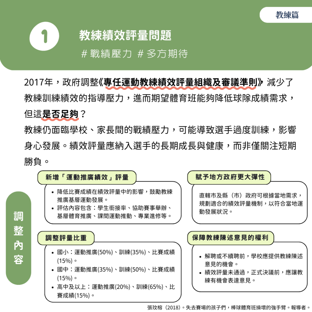
1.教練績效評量問題
2017年,政府調整《專任運動教練績效評量組織及審議準則》,減少了教練訓練績效的指導壓力,進而期望體育班能夠降低球隊成績需求,但這是否足夠?教練仍面臨學校、家長間的戰績壓力,可能導致選手過度訓練,影響身心發展。績效評量應納入選手的長期成長與健康,而非僅關注短期勝負。
2.教練身兼多職的問題
體育班的教練除了訓練學生,還需兼顧生活管理與心理輔導,更甚至扮演「保母」的角色,導致負擔過重,可能會影響教學與訓練品質。倘若缺乏適當分工與支持,訓練環境與學生發展恐受影響。因此,應強化輔導機制,減輕教練壓力,讓其專注於選手培育,確保學生獲得全方位的支持。
總而言之,體育班制度在培育運動員方面仍面臨許多挑戰,從學生的動機、升學情況、退出原因,到學習困境與未來發展的問題,都顯示出需要檢討與改進之處。如何讓體育班成為運動員成長的助力,而非阻力,是迫切需要解決的問題。其次,體育班應提供更多彈性發展空間,讓學生在追求運動夢想的同時,也能獲得全方位的發展。再者是隨著台灣對運動競技的重視,除了在政策上,也可追溯至歷史發展。而政府對體育發展的資源挹注,雖使競技運動人才的培養更加系統化,但運動的推動不應僅限於體育班,應讓全民都能平等參與,讓體育普及與全民化成為可能!
參考文獻
教育部體育署(2022)。學校體育統計年報。25-30。
林子堯、葉明嘉、李佳晏、洪煌佳(2021)。還有其他的事情要做!高中棒球學生運動員的運動退出意圖。屏東科大體育學刊,(14),1-13。
https://www.airitilibrary.com/Article/Detail?DocID=22276114-202103-202103250012-202103250012-1-13
陳柏翰(2022)。高中體育班學生學習動機低落之探討。學校體育,(189),89-96。https://www.airitilibrary.com/Article/Detail?DocID=P20160217001-202204-202209120013-202209120013-89-96
張玟榕(2018)。失去賽場的孩子們,棒球體育班操壞的強手臂。報導者。
https://www.twreporter.org/a/student-baseball-sports-injuries
李坤培(2000)。高中體育班學生生活適應及影響選讀體育班因素之調查研究。臺大體育學報,179-238。https://doi.org/10.6569/NTUJPE.200002_(3).0009









請問球員工會對於「體育班」的長期關注有什麼實質作為?
貴會於社群平台上發文內容:
職棒工會長期關注體育班的發展,我們認為在運動部成立之後,體育班應該回歸教育部體系,以免成為學校內的「化外之國」。這樣的體制改革,才能確保孩子們在發展運動能力的同時,也擁有完整的學業選擇,未來不論是否走上職業道路,都能夠有更多可能性。
法規連結:
https://edu.law.moe.gov.tw/LawContent.aspx?id=GL001107
體育班本來就在教育部的體, 貴會的發文是否能查證? 或是增加一些實質的作為呢?